首页
学校概况
学校简介
学科建设
国际交流
奖助学金
就业创业
师大全景
校园风景
学院专业
马克思主义学院
哲学学院
国家安全学院(政法与公共管理学院)
文学院
历史文化学院
教育学部
心理学院
外国语学院
数学与统计学院
物理学与信息技术学院
化学化工学院
材料科学与工程学院
生命科学学院
地理科学与旅游学院
人工智能与计算机学院
新闻与传播学院
体育学院
美术学院
音乐学院
国际商学院
食品工程与营养科学学院
民族教育学院
招生信息
招生计划
招生简章
历年分数
录取查询
通知公告
报考指南
入学须知
专业分流政策
招生政策
下载专区
联系我们
电话
官微
联系招办
首页
学校概况
学校简介
学科建设
国际交流
奖助学金
就业创业
师大全景
校园风景
学院专业
招生信息
招生计划
招生简章
历年分数
录取查询
通知公告
报考指南
入学须知
专业分流政策
招生政策
下载专区
联系我们
电话
官微
联系招办
招生信息
招生计划
招生简章
>
优师专项
高校专项
音乐、舞蹈类专业
美术类专业
播音、编导类专业
运动训练专业
高水平运动队
港澳台招生
少数民族预科
第二学士学位
中外合作办学
历年分数
>
非普通类
录取查询
通知公告
报考指南
入学须知
专业分流政策
招生政策
下载专区
招生信息
招生计划
招生简章
历年分数
录取查询
通知公告
报考指南
入学须知
专业分流政策
招生政策
下载专区
当前位置:
首页
>>
招生信息
>>
招生简章
>>
运动训练专业
>> 正文
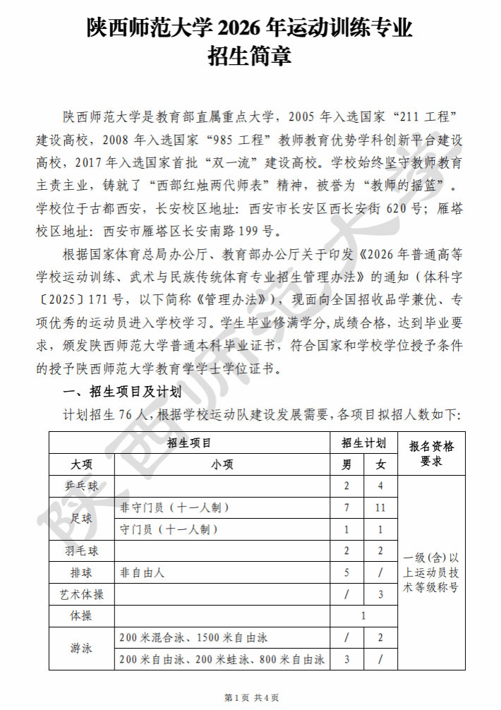
陕西师范大学2026年运动训练专业招生简章
2026年01月21日 14:59
第1页
第2页
第3页
第4页
[1]
[2]
[3]
[4]
下一页
上一条:
下一条:
陕西师范大学2026年保送录取优秀运动员招生简章